新闻中心
联系我们
地址:深圳龙华区民治淘景大厦1505
电话:0755-25653096 15338760519
邮箱:sales@hoxtech.com
可能是世界上最小的锂电池充电芯片-HP4059
HP4059 是针对目前小容量锂电池应用推出的充电类IC,具有高精度,高可靠性等特点。目前已经在众多大客户产品中量产。瀚昕微和世界顶级封装厂合作,以确保产品的封装尺寸达到最小,质量达到最高。
•3.5V-7V Input Voltage 输入电压范围
•内建高精度电流采样电路,充电截止电流可达2.5mA
•内置防反灌电路,电池反灌电流低至40nA
•可编程设置充电电流值
•内置软启动电路
•超小封装 DFN1*1
•ESD 8KV
01
宽输入电压范围:持续工作电压最高达7V
由于目前USB接口电压不稳定,外接电源的电压会有过冲,4059持续电压可以耐至7V,尖峰电压可以耐至9V,确保了抗住插拔造成的尖峰电压。
02
高精度电流设定:截止电流可达2.5mA
HP4059解决了目前小容量锂电池的充电难点,恒压充电的截止电流可达2.5mA,完美的解决了市场上友商产品在截止电流偏小后出现充电指示灯不灭的问题。
03
超小体积封装:采用DFN1*1的极小封装
HP4059采用了DFN1*1的极小封装,尺寸为1mm*1mm*0.375mm。已经远小于Ti的1.608mm*0.91mm*0.5mm。在客户的PCB面积日益紧张的今天,超小体积变的尤为重要。
HP4059可能是世界上最小的充电芯片。
04
高可靠性:ESD HBM 8KV
目前终端USB的产品中,ESD成为众多客户最头疼的问题。HP4059在ESD方面做了相应的优化处理,ESD达到了芯片的最高等级CLASS 3B>=8KV,可以有效的帮助客户提高整机ESD的水平,尤其在TWS,手环,手表,颈环等贴身的可穿戴设备上,优势将体现的更加明显。
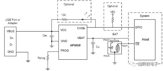
HP4059原理图

HP4059具体封装信息可通过下方联系我司。
欢迎咨询以及样品申请
联系电话 15338760519 Niko
Email: Sales@hoxtech.com

关注我们

